(PyTorch) Text Generation
참고 : https://tutorials.pytorch.kr/beginner/translation_transformer.html?highlight=de_core_news_sm
nn.Transformer 와 torchtext로 언어 번역하기
이 튜토리얼에서는,,- Transformer(트랜스포머)를 사용한 번역 모델을 바닥부터 학습하는 방법을 배워보겠습니다., Multi30k 데이터셋을 사용하여 독일어(German)를 영어(English)로 번역하는 모델을 학습
tutorials.pytorch.kr
해당 tutorial을 진행하면서 공부한 내용을 정리해보았다.
tutorial의 목표는 독일어(German)를 영어(English)로 번역하는 모델을 학습시키는 것이다.
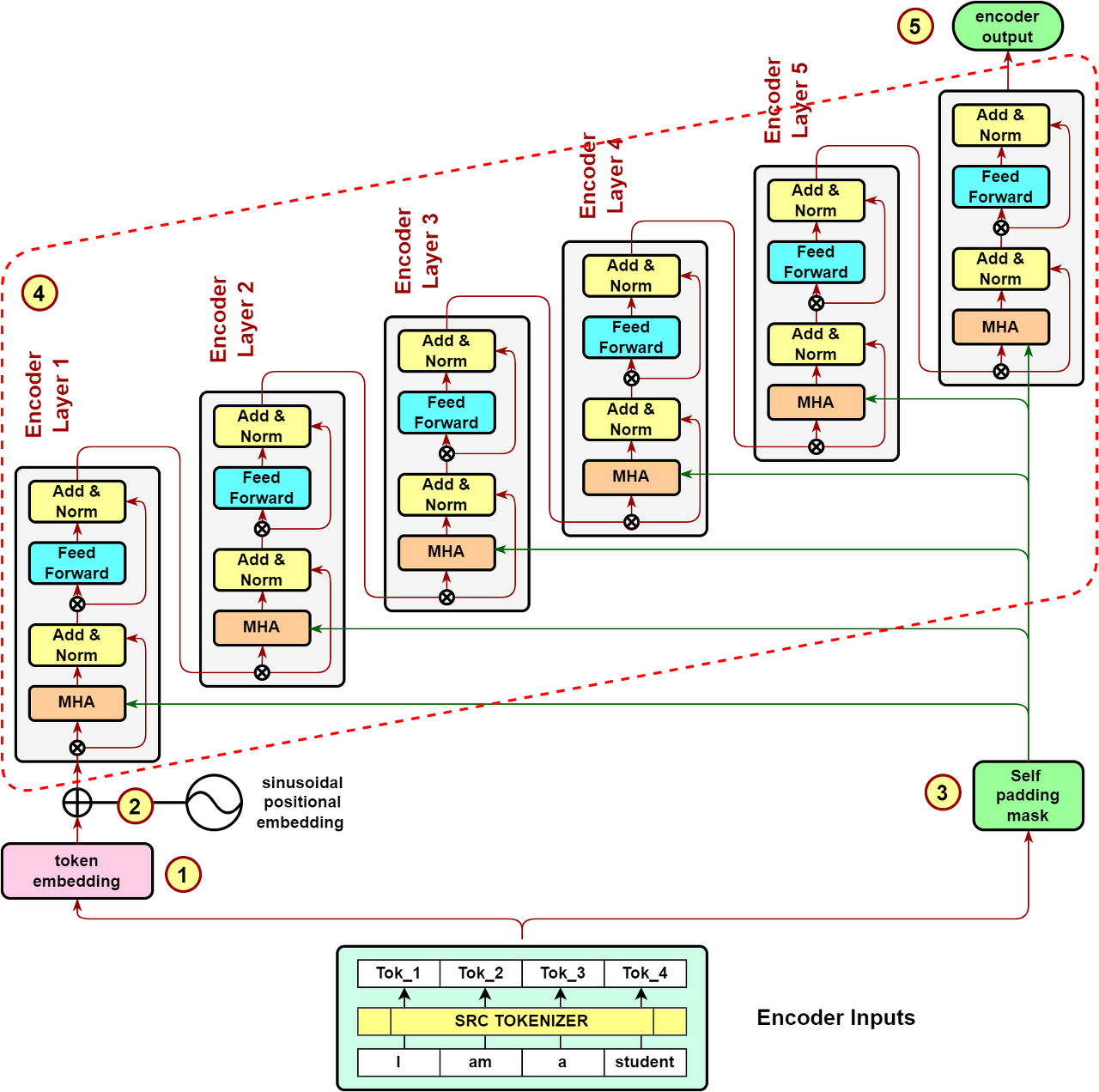
Transformer 이론에 대한 내용은 아래 게시글을 참고하면 된다.
2023.07.04 - [🤖 ai/natural language processing] - [NLP/자연어처리] 트랜스포머(Transformer)
필요한 library를 설치한다
!python -m spacy download de_core_news_sm
!python -m spacy download en_core_web_sm
!pip install torchdata
!pip install portalocker>=2.0.0
Dataset을 가져온다
# Multi30K는 Flickr30K 데이터셋의 확장으로,
# 31,014개의 영어 설명에 대한 독일어 번역과 155,070개의 독일어 설명이 포함되어 있음
from torchtext.datasets import multi30k, Multi30k
# 원본 데이터의 링크가 동작하지 않으므로 데이터셋의 URL을 수정해야 합니다.
# 더 자세한 내용은 https://github.com/pytorch/text/issues/1756#issuecomment-1163664163 을 참고해주세요.
multi30k.URL["train"] = "https://raw.githubusercontent.com/neychev/small_DL_repo/master/datasets/Multi30k/training.tar.gz"
multi30k.URL["valid"] = "https://raw.githubusercontent.com/neychev/small_DL_repo/master/datasets/Multi30k/validation.tar.gz"
SRC_LANGUAGE = 'de'
TGT_LANGUAGE = 'en'
# Place-holders
token_transform = {}
vocab_transform = {}
Dataset의 Tokenizer를 진행한 내용으로 Vocabulary를 생성한다.
from torchtext.data.utils import get_tokenizer
from torchtext.vocab import build_vocab_from_iterator
from typing import Iterable, List
# Source(de), Target(en)에 대한 Tokenizer 생성
# get_tokenizer (tokenizer function or library, language)
# get_tokenizer('basic_english') : 기본 영어 tokenizer func
# tokenizer library : spacy (문장구조와 분법을 분석), moses (통계적 방법), subword (BPE 알고리즘),
# language = 'de_core_news_sm' : sapcy의 독일어 모델
# language = 'en_core_web_sm' : sapcy의 영어 모델
# language = 'ko_core_news_sm' : spacy의 한글 모델
token_transform[SRC_LANGUAGE] = get_tokenizer('spacy', language='de_core_news_sm')
token_transform[TGT_LANGUAGE] = get_tokenizer('spacy', language='en_core_web_sm')
# 토큰 목록을 생성하기 위한 헬퍼(helper) 함수
def yield_tokens(data_iter: Iterable, language: str) -> List[str]: # List[str] type의 값을 반환
language_index = {SRC_LANGUAGE: 0, TGT_LANGUAGE: 1}
for data_sample in data_iter:
yield token_transform[language](data_sample[language_index[language]])
# 특수 기호(symbol)와 인덱스를 정의합니다
UNK_IDX, PAD_IDX, BOS_IDX, EOS_IDX = 0, 1, 2, 3
# 토큰들이 어휘집(vocab)에 인덱스 순서대로 잘 삽입되어 있는지 확인합니다
special_symbols = ['<unk>', '<pad>', '<bos>', '<eos>']
for ln in [SRC_LANGUAGE, TGT_LANGUAGE]:
# 학습용 데이터 반복자(iterator)
train_iter = Multi30k(split='train', language_pair=(SRC_LANGUAGE, TGT_LANGUAGE))
#language_pair : Multi30k 데이터셋의 특징이라 할 수 있음. 원본언어, 대상언어 나타냄
# torchtext의 Vocab(어휘집) 객체 생성
vocab_transform[ln] = build_vocab_from_iterator(yield_tokens(train_iter, ln),
min_freq=1,
specials=special_symbols,
special_first=True)
# 최소 빈도수가 1이고, 특수 기호가 포함된 어휘집을 구축한다. 특수 기호는 어휘집의 처음에 위치하게 된다
# ``UNK_IDX`` 를 기본 인덱스로 설정합니다. 이 인덱스는 토큰을 찾지 못하는 경우에 반환됩니다.
# 만약 기본 인덱스를 설정하지 않으면 어휘집(Vocabulary)에서 토큰을 찾지 못하는 경우
# ``RuntimeError`` 가 발생합니다.
for ln in [SRC_LANGUAGE, TGT_LANGUAGE]:
vocab_transform[ln].set_default_index(UNK_IDX)

Token Embedding 구현하기
from torch import Tensor
import torch
import torch.nn as nn
from torch.nn import Transformer
import math
DEVICE = torch.device('cuda' if torch.cuda.is_available() else 'cpu')
# 입력 인덱스의 텐서를 해당하는 토큰 임베딩의 텐서로 변환하기 위한 헬퍼 모듈(Module)
class TokenEmbedding(nn.Module):
def __init__(self, vocab_size: int, emb_size):
super(TokenEmbedding, self).__init__()
self.embedding = nn.Embedding(vocab_size, emb_size)
# 단어 임베딩을 계산하는 layer, vocab_size x emb_size 행렬로 구성 (단어 개수 x 단어 벡터 크기)
# Linear와 유사하게 작동. 학습 중에는 embedding matrix의 가중치가 업데이트 됨.
self.emb_size = emb_size
def forward(self, tokens: Tensor):
return self.embedding(tokens.long()) * math.sqrt(self.emb_size)
# math.sqrt(self.emb_size) : 임베딩 벡터 스케일링
Positional Encoding 구현하기
Positional Encoding
$$PE_{(pos,\ 2i)}=sin(pos/10000^{2i/d_{model}})$$
$$PE_{(pos,\ 2i+1)}=cos(pos/10000^{2i/d_{model}})$$
den = torch.exp(- torch.arange(0, emb_size, 2)* math.log(10000) / emb_size) 을 살펴보면
1. torch.arange(0, emb_size, 2) : 0 ~ emb_size까지 2씩 증가하는 수열 생성
2. - torch.arange(0, emb_size, 2)* math.log(10000) :
$ 0, -2*\log(10000), -4*\log(10000), ..., $
$ = -2i*\log(10000) $
3. - torch.arange(0, emb_size, 2)* math.log(10000) / emb_size :
$ 0, -2*\log(10000)/\text{emb_size}, -4*\log(10000)/\text{emb_size}, ..., $
$ = -2i*\log(10000)/\text{emb_size} $
$ = -2i/\text{emb_size}*\log(10000) $
4. torch.exp(- torch.arange(0, emb_size, 2)* math.log(10000) / emb_size) :
$e^{-2i/\text{emb_size}*\log(10000)}$
$ = 10000^{-2i/\text{emb_size}} $
$ = \frac{1}{10000^{2i/\text{emb_size}}}$
(e의 x * log(y) 제곱은 $y^x$)
코드가 굉장히 복잡해보이지만,
결국 pos_embedding[:, 0::2] = torch.sin(pos * den)가 나타내는 것은 $PE_{(pos,\ 2i)}=sin(pos/10000^{2i/d_{model}})$ 이다.
# 단어 순서 개념(notion)을 토큰 임베딩에 도입하기 위한 위치 인코딩(positional encoding)을 위한 헬퍼 모듈(Module)
class PositionalEncoding(nn.Module):
def __init__(self,
emb_size: int,
dropout: float,
maxlen: int = 5000):
super(PositionalEncoding, self).__init__()
den = torch.exp(- torch.arange(0, emb_size, 2)* math.log(10000) / emb_size)
pos = torch.arange(0, maxlen).reshape(maxlen, 1)
# 0부터 maxlen-1까지의 정수로 구성된 1차원 배열을 생성한 후,
# >> tensor([ 0, 1, 2, ..., 4997, 4998, 4999])
# reshape 함수를 사용하여 이 배열을 maxlen x 1 크기의 2차원 배열로 변환
# >>
# tensor([[ 0],
# [ 1],
# [ 2],
# ...,
# [4997],
# [4998],
# [4999]])
pos_embedding = torch.zeros((maxlen, emb_size)) # maxlen x emb_size matrix
pos_embedding[:, 0::2] = torch.sin(pos * den) # 짝수 index에는 sin. PE(pos, 2i) = sin()
pos_embedding[:, 1::2] = torch.cos(pos * den) # 홀수 index에는 cos. PE(pos, 2i+1) = cos()
pos_embedding = pos_embedding.unsqueeze(-2)
# 배열의 마지막 차원 바로 앞에 새로운 차원을 추가함.
# 이렇게 하면 pos_embedding 배열의 차원이 하나 늘어나게 된다.
self.register_buffer('pos_embedding', pos_embedding)
# buffer : 모델의 상태를 저장하는 tensro, 학습중에 업데이트 되지 않음.
self.dropout = nn.Dropout(dropout)
def forward(self, token_embedding: Tensor):
# 입력 토큰의 임베딩과 위치 정보를 결합한 표현 (token embedding + positional embedding)
return self.dropout(token_embedding + self.pos_embedding[:token_embedding.size(0), :])
모델 정의하기
# Seq2Seq 신경망
class Seq2SeqTransformer(nn.Module):
def __init__(self,
num_encoder_layers: int,
num_decoder_layers: int,
emb_size: int,
nhead: int,
src_vocab_size: int,
tgt_vocab_size: int,
dim_feedforward: int = 512,
dropout: float = 0.1):
super(Seq2SeqTransformer, self).__init__()
#torch.nn.Transformer(d_model=512, nhead=8, num_encoder_layers=6, num_decoder_layers=6,
# dim_feedforward=2048, dropout=0.1, activation=<function relu>, custom_encoder=None, custom_decoder=None,
# layer_norm_eps=1e-05, batch_first=False, norm_first=False, device=None, dtype=None)
self.transformer = Transformer(d_model=emb_size,
nhead=nhead,
num_encoder_layers=num_encoder_layers,
num_decoder_layers=num_decoder_layers,
dim_feedforward=dim_feedforward,
dropout=dropout)
self.src_tok_emb = TokenEmbedding(src_vocab_size, emb_size) # 소스 언어 단어 임베딩 계산
self.tgt_tok_emb = TokenEmbedding(tgt_vocab_size, emb_size) # 타겟 언어 단어 임베딩 계산
# 위치 정보를 나타내는 인코딩을 계산하는 데 사용
self.positional_encoding = PositionalEncoding(
emb_size, dropout=dropout)
# 디코더의 출력을 타겟 언어의 단어장 크기로 변환하는 데 사용
self.generator = nn.Linear(emb_size, tgt_vocab_size)
def forward(self,
# src, trg 문장
src: Tensor,
trg: Tensor,
# mask tensor
src_mask: Tensor,
tgt_mask: Tensor,
src_padding_mask: Tensor,
tgt_padding_mask: Tensor,
memory_key_padding_mask: Tensor):
# 소스 문장과 타겟 문장에 대한 임베딩을 계산한 후, : self.src_tok_emb(src)
# 위치 정보를 추가한 후 트랜스포머 모델의 입력으로 사용 : self.positional_encoding()
src_emb = self.positional_encoding(self.src_tok_emb(src))
tgt_emb = self.positional_encoding(self.tgt_tok_emb(trg))
outs = self.transformer(src_emb, tgt_emb, src_mask, tgt_mask, None,
src_padding_mask, tgt_padding_mask, memory_key_padding_mask)
# 트랜스포머 모델의 출력은 선형 레이어인 self.generator에 전달되어 최종 출력을 계산하고, 이 값을 반환
return self.generator(outs)
def encode(self, src: Tensor, src_mask: Tensor):
return self.transformer.encoder(self.positional_encoding(
self.src_tok_emb(src)), src_mask)
def decode(self, tgt: Tensor, memory: Tensor, tgt_mask: Tensor):
# memory : 인코더의 출력
return self.transformer.decoder(self.positional_encoding(
self.tgt_tok_emb(tgt)), memory,
tgt_mask)
마스크 정의하기
# 디코더에서는 현재 위치보다 미래의 정보를 참조하지 못하도록 해야한다 -> look-ahead mask 사용 필요
# look-ahead mask : 현재 위치보다 미래의 정보를 1로 표시하여, 어텐션 계산에서 무시되도록 한다.
def generate_square_subsequent_mask(sz):
mask = (torch.triu(torch.ones((sz, sz), device=DEVICE)) == 1).transpose(0, 1)
# torch.ones((sz, sz), device=DEVICE) : sz x sz 크기의 룩어헤드 마스크를 생성, DEVICE(gpu, cpu..)에서 연산 수행
# 이때 torch.ones((sz, sz), device=DEVICE)의 결과는 1로 채워진 sz x sz 가 되고
# == 1 을 적용하면서, true로 채워진 sz x sz 가 된다.
# torch.triu : 상삼각행렬 생성 (주대각선 아래의 모든 원소가 0인 행렬)
# tensor([[True, True, True],
# [False, True, True],
# [False, False, True]])
# .transpose(0, 1) : 전치
# tensor([[True, False, False],
# [True, True, False],
# [True, True, True]])
mask = mask.float().masked_fill(mask == 0, float('-inf')).masked_fill(mask == 1, float(0.0))
# masked_fill(mask == 0, float('-inf')) : 0인 위치의 값을 -inf로
# masked_fill(mask == 1, float(0.0)) : 1인 위치의 값을 0으로
return mask
def create_mask(src, tgt):
src_seq_len = src.shape[0]
tgt_seq_len = tgt.shape[0]
# target mask 생성
tgt_mask = generate_square_subsequent_mask(tgt_seq_len)
# 디코더에서 자기 자신과 그 이전 단어들만을 참고할 수 있도록
# source mask 생성
src_mask = torch.zeros((src_seq_len, src_seq_len),device=DEVICE).type(torch.bool)
# source sequence 길이 x source sequence 길이의 모든 값이 0인 matrix 생성
# 문장의 빈 부분을 채우기 위해 패딩 토큰이 사용되는데, 이 패딩 토큰은 어텐션 계산에서 무시되어야 한다.
# 이를 위해 패딩 마스크(padding mask)를 사용한다.
# Padding이 있는 위치를 True로 바꾸고(실제 데이터는 False), 이를 전치한다.
src_padding_mask = (src == PAD_IDX).transpose(0, 1)
tgt_padding_mask = (tgt == PAD_IDX).transpose(0, 1)
return src_mask, tgt_mask, src_padding_mask, tgt_padding_mask
Tensor 묶음 및 Batch 처리 함수 생성하기
SRC_LANGUAGE, TGT_LANGUAGE을 Sqe2Sqe 신경망에서 처리할 수 있도록 tensor 묶음으로 변환해야 한다.
from torch.nn.utils.rnn import pad_sequence
# 순차적인 작업들을 하나로 묶는 헬퍼 함수
# *transforms : token_transform[ln] -> vocab_transform[ln] -> tensor_transform 순차적으로 적용하게 된다.
def sequential_transforms(*transforms):
def func(txt_input): # 여기서 txt_input은 (text_transform[SRC_LANGUAGE](src_sample.rstrip("\n"))
for transform in transforms:
txt_input = transform(txt_input)
return txt_input
return func
# BOS/EOS를 추가하고 입력 순서(sequence) 인덱스에 대한 텐서를 생성하는 함수
def tensor_transform(token_ids: List[int]):
return torch.cat((torch.tensor([BOS_IDX]),
torch.tensor(token_ids),
torch.tensor([EOS_IDX])))
# 출발어(src)와 도착어(tgt) 원시 문자열들을 텐서 인덱스로 변환하는 변형(transform)
text_transform = {}
for ln in [SRC_LANGUAGE, TGT_LANGUAGE]:
text_transform[ln] = sequential_transforms(token_transform[ln], # 토큰화(Tokenization)
vocab_transform[ln], # 수치화(Numericalization)
tensor_transform) # BOS/EOS를 추가하고 텐서를 생성
# 데이터를 텐서로 조합(collate)하는 함수
def collate_fn(batch):
src_batch, tgt_batch = [], []
for src_sample, tgt_sample in batch:
src_batch.append(text_transform[SRC_LANGUAGE](src_sample.rstrip("\n"))) # .rstrip("\n") : 오른쪽 끝에서 개행 문자(“\n”)를 제거
tgt_batch.append(text_transform[TGT_LANGUAGE](tgt_sample.rstrip("\n")))
# 모든 시퀀스의 길이가 동일하도록 패딩을 적용. 이때 패딩 토큰으로 PAD_IDX가 사용
src_batch = pad_sequence(src_batch, padding_value=PAD_IDX)
tgt_batch = pad_sequence(tgt_batch, padding_value=PAD_IDX)
return src_batch, tgt_batch
모델 객체 생성 및 Loss Func, Optimizer 정의하기
torch.manual_seed(0)
SRC_VOCAB_SIZE = len(vocab_transform[SRC_LANGUAGE])
TGT_VOCAB_SIZE = len(vocab_transform[TGT_LANGUAGE])
EMB_SIZE = 512
NHEAD = 8
FFN_HID_DIM = 512
BATCH_SIZE = 128
NUM_ENCODER_LAYERS = 3
NUM_DECODER_LAYERS = 3
transformer = Seq2SeqTransformer(NUM_ENCODER_LAYERS, NUM_DECODER_LAYERS, EMB_SIZE,
NHEAD, SRC_VOCAB_SIZE, TGT_VOCAB_SIZE, FFN_HID_DIM)
# 모델 가중치 초기화
for p in transformer.parameters():
if p.dim() > 1: # 매개변수의 차원이 1보다 큰 경우(즉, 가중치 행렬인 경우)에만 초기화를 수행
nn.init.xavier_uniform_(p) # Xavier 초기화 사용
transformer = transformer.to(DEVICE)
# loss function으로 cross entropy loss를 사용. padding token은 무시
loss_fn = torch.nn.CrossEntropyLoss(ignore_index=PAD_IDX)
# optimizer로 Adam optimizer 사용
optimizer = torch.optim.Adam(transformer.parameters(), lr=0.0001, betas=(0.9, 0.98), eps=1e-9)
# lr=0.0001 : 학습률(learning rate). 기본값은 0.001
# betas=(0.9, 0.98) : 경사(gradient)와 제곱(square)의 이동 평균(running averages)을 계산하는 데 사용되는 계수들.
# 기본값은 (0.9, 0.999)
# eps=1e-9 : 수치 안정성을 향상시키기 위해 분모에 추가되는 작은 상수. 기본값은 1e-8
모델 학습 함수 및 평가 함수 정의하기
from torch.utils.data import DataLoader
def train_epoch(model, optimizer):
model.train() # 모델 학습 모드로 설정
losses = 0
# Multi30K dataset의 train 분할을 이용해 train data iterator 생성
train_iter = Multi30k(split='train', language_pair=(SRC_LANGUAGE, TGT_LANGUAGE))
# data loader 생성
train_dataloader = DataLoader(train_iter, batch_size=BATCH_SIZE, collate_fn=collate_fn)
for src, tgt in train_dataloader:
src = src.to(DEVICE)
tgt = tgt.to(DEVICE)
# 마지막 토큰을 제외한 부분을 입력으로 사용
tgt_input = tgt[:-1, :]
# 첫 번째 토큰을 제외한 부분을 출력으로 사용
tgt_out = tgt[1:, :]
#“teacher forcing” 기법
# ex) tgt = ["<sos>", "A", "B", "C", "<eos>"]
# tgt_input = ["<sos>", "A", "B", "C"]
# tgt_out = ["A", "B", "C", "<eos>"]
# 디코더의 첫 번째 시간 단계에서 예측한 출력(tgt_input의 "<sos>" 다음은 뭘까?)은 "A"와 비교되고,
# 두 번째 시간 단계에서 예측한 출력(tgt_input의 "A" 다음은 뭘까?)은 "B"와 비교할 수 있게 된다.
# 마스크 생성
src_mask, tgt_mask, src_padding_mask, tgt_padding_mask = create_mask(src, tgt_input)
# Gradient 0으로 초기화
optimizer.zero_grad()
# Prediction
logits = model(src, tgt_input, src_mask, tgt_mask,src_padding_mask, tgt_padding_mask, src_padding_mask)
# Loss 계산
loss = loss_fn(logits.reshape(-1, logits.shape[-1]), tgt_out.reshape(-1))
# Backward pass (gradient 계산)
loss.backward()
# Parameter update
optimizer.step()
# 손실 누적
losses += loss.item()
return losses / len(list(train_dataloader)) # 평균 loss를 반환
def evaluate(model):
model.eval()
losses = 0
# Multi30K dataset의 valid 분할을 이용해 valid data iterator 생성
val_iter = Multi30k(split='valid', language_pair=(SRC_LANGUAGE, TGT_LANGUAGE))
# data loader 생성
val_dataloader = DataLoader(val_iter, batch_size=BATCH_SIZE, collate_fn=collate_fn)
for src, tgt in val_dataloader:
src = src.to(DEVICE)
tgt = tgt.to(DEVICE)
tgt_input = tgt[:-1, :]
tgt_out = tgt[1:, :]
src_mask, tgt_mask, src_padding_mask, tgt_padding_mask = create_mask(src, tgt_input)
# Prediction
logits = model(src, tgt_input, src_mask, tgt_mask,src_padding_mask, tgt_padding_mask, src_padding_mask)
# Loss 계산
loss = loss_fn(logits.reshape(-1, logits.shape[-1]), tgt_out.reshape(-1))
# 손실 누적
losses += loss.item()
return losses / len(list(val_dataloader)) # 평균 loss를 반환
모델 학습하기
NUM_EPOCHS = 18
for epoch in range(1, NUM_EPOCHS+1):
train_loss = train_epoch(transformer, optimizer)
val_loss = evaluate(transformer)
print((f"Epoch: {epoch}, Train loss: {train_loss:.3f}, Val loss: {val_loss:.3f}"))
문자열을 번역하는 함수 구현하기
학습이 완료된 모델을 이용해,
source 문자열을 encode에 넣고 decode 출력을 통해 번역 결과를 받아 볼 수 있는 함수를 구현한다.
# 탐욕(greedy) 알고리즘을 사용하여 출력 순서(sequence)를 생성하는 함수
def greedy_decode(model, src, src_mask, max_len, start_symbol):
src = src.to(DEVICE)
src_mask = src_mask.to(DEVICE)
memory = model.encode(src, src_mask) # encoder를 사용하여 소스 시퀀스의 메모리(memory)를 계산
ys = torch.ones(1, 1).fill_(start_symbol).type(torch.long).to(DEVICE) # 목표 시퀀스를 저장할 텐서를 생성하고 시작 심볼로 초기화
for i in range(max_len-1):
memory = memory.to(DEVICE)
tgt_mask = (generate_square_subsequent_mask(ys.size(0))
.type(torch.bool)).to(DEVICE)
out = model.decode(ys, memory, tgt_mask) # decoder를 사용하여 출력을 계산. 현재까지 생성된 목표 시퀀스(ys), memory, target mask가 전달
out = out.transpose(0, 1) # 출력 차원 전치
# generator를 사용해 각 단어의 확률 계산.
# out[:, -1]는 마지막 시간 단계에서 예측한 단어의 확률 분포를 나타냄
prob = model.generator(out[:, -1])
_, next_word = torch.max(prob, dim=1) # 가장 높은 확률을 가진 단어의 인덱스를 선택
next_word = next_word.item() # 선택된 단어의 인덱스를 스칼라 값으로 변환
# 목표 시퀀스(ys)에 새로운 단어의 인덱스(next_word)를 추가
# 새로운 단어의 인덱스는 torch.ones(1, 1).type_as(src.data).fill_(next_word) 코드를 사용하여 텐서로 변환
ys = torch.cat([ys,
torch.ones(1, 1).type_as(src.data).fill_(next_word)], dim=0)
# 선택된 단어가 종료 심볼(EOS)인 경우 반복을 종료
if next_word == EOS_IDX:
break
return ys
# 입력 문장을 도착어로 번역하는 함수
def translate(model: torch.nn.Module, src_sentence: str):
model.eval() # 모델 평가모드로 설정
src = text_transform[SRC_LANGUAGE](src_sentence).view(-1, 1) # source 문장 전처리 후에 텐서로 변환
# view(-1, 1) : -1은 해당 차원의 크기가 자동으로 계산되어야 함을 의미. (n, 1)로 변경된다.
num_tokens = src.shape[0] # source sequence의 token 수 계산
src_mask = (torch.zeros(num_tokens, num_tokens)).type(torch.bool) # source mask 생성
tgt_tokens = greedy_decode(
model, src, src_mask, max_len=num_tokens + 5, start_symbol=BOS_IDX).flatten()
# list(tgt_tokens.cpu().numpy())) : target sequence를 CPU로 이동시킨 후 NumPy 배열로 변환한 후 list로 변환
# lookup_tokens 메서드를 사용하여 각 토큰의 인덱스를 해당하는 단어로 변환
return " ".join(vocab_transform[TGT_LANGUAGE].lookup_tokens(list(tgt_tokens.cpu().numpy()))).replace("<bos>", "").replace("<eos>", "")
모델 평가하기
print(translate(transformer, "Eine Gruppe von Menschen steht vor einem Iglu ."))
결과 : A group of people stand in front an igloo .

toturial에 주어진 예시를 가지고 진행해보았을 때, 구글 번역기 결과와 동일하게 (of가 빠지긴 했지만) 나오는 것을 확인할 수 있다.
다른 예시로도 모델을 평가해보기 위해, 구글에 "독일어 명언"을 검색해 나오는 문장을 모델에 입력해보았다.
print(translate(transformer, "Es gibt Berge, über die man hinüber muss, Sonst geht der Weg nicht weiter."))
결과 : A female figure who is about to get to get into the ring from the trail.

결과가 이상하다..?
하이퍼파라미터 조정하여 다시 시도!
NHEAD = 8 -> 16
print(translate(transformer, "Eine Gruppe von Menschen steht vor einem Iglu ."))
print(translate(transformer, "Es gibt Berge, über die man hinüber muss, Sonst geht der Weg nicht weiter."))
결과 : A group of people stand in front of an igloo .
A mountains to make a moment to get to the moment of the trail .
독일어 명언의 결과는 여전히 이상하지만, 그래도 처음보다는 나아진 모습을 확인할 수 있다.
(toturial에 주어진 예시에서는 빠졌던 of가 추가되었다)
'🤖 ai logbook' 카테고리의 다른 글
| [CV] Object Detection & Statistical Template Approach(Dalal-Triggs Pedestrian Detector) (0) | 2023.07.19 |
|---|---|
| 베이즈 정리(Bayes’ theorem) & 마르코프 모델(Markov Models) (0) | 2023.07.14 |
| [NLP/자연어처리/Python] koGPT2 ChatBot 실습 (0) | 2023.07.09 |
| [cs231n/Spring 2023] Lecture 5: Image Classification with CNNs (0) | 2023.07.09 |
| [NLP/자연어처리/Python] text classification 실습 (0) | 2023.07.08 |
| [NLP/자연어처리] BERT & GPT & ChatGPT (0) | 2023.07.05 |
| [NLP/자연어처리] 트랜스포머(Transformer) (0) | 2023.07.04 |
| [NLP/자연어처리] seq2seq 인코더-디코더 및 어텐션 모델 (Seq2Seq Encoder-Decoder & Attention Model) (0) | 2023.07.04 |
